做爱视频
中央人民政府
湖南省人民政府
永州市人民政府
登录
注册
简体
繁体
无障碍 |
适老版
网站首页
做爱视频概况
政务公开
办事服务
政民互动
搜索
适老版
做爱视频概况
政务公开
办事服务
政民互动
专题专栏
您现在所在的位置 :
首页
>
专题专栏
>
消防专栏
分享到:
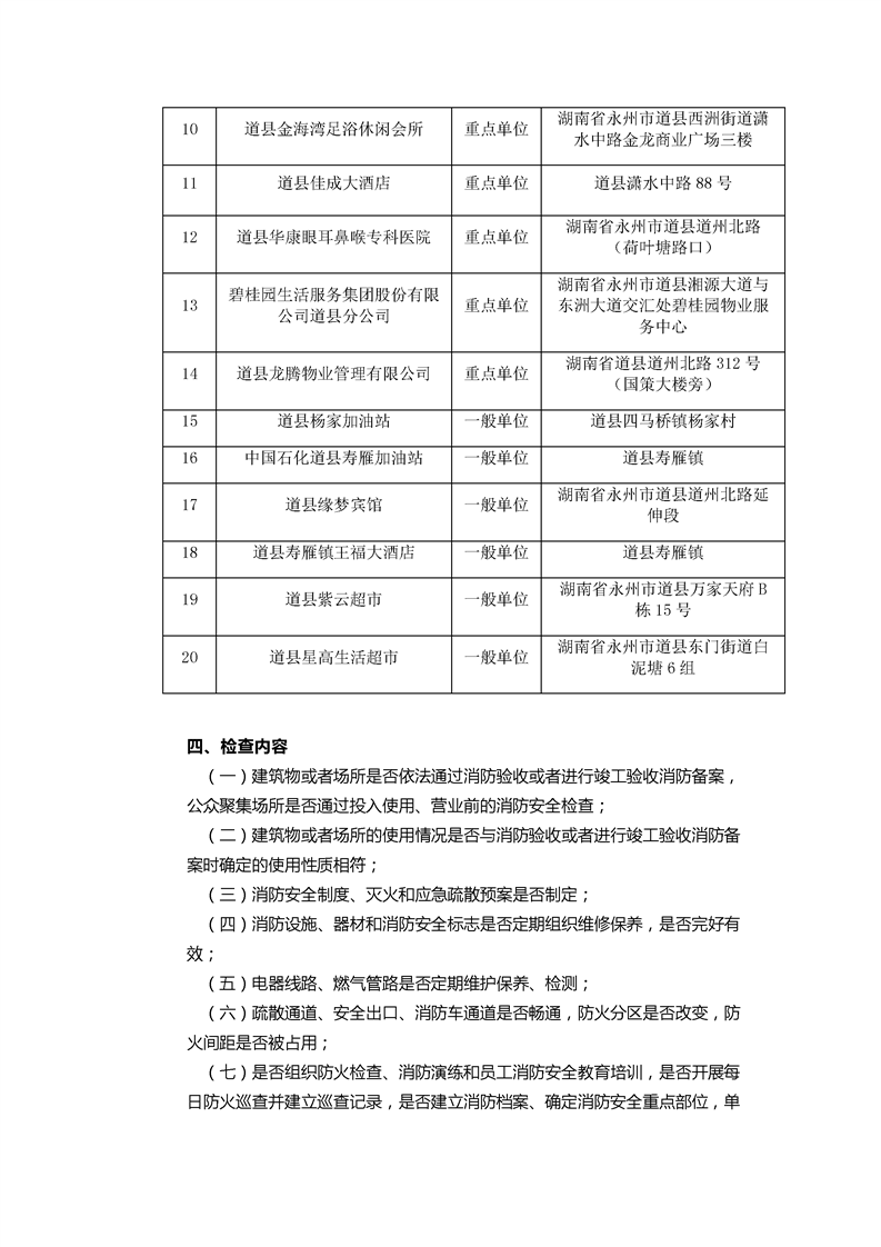
2025年8月份“双随机、一公开”消防监督检查对象公示
2025-08-01 11:00
编辑:
作者:
来源:
做爱视频消防救援大队
【字体:
大
中
小
】
扫一扫在手机打开当前页
【TOP】
【
打印页面
】【
关闭页面
】
做爱视频概况
政务公开
办事服务
政民互动
专题专栏
免费做爱影片
|
做爱直播
|
中文av
|
自慰高潮